Já imaginou ter um sistema que avisa automaticamente seus clientes quando uma proposta está parada há 7 ou 14 dias? Que envia notificações no Microsoft Teams, atualiza registros no SharePoint e ainda registra cada interação para auditoria futura? Parece complexo, mas é exatamente isso que o Power Automate pode fazer quando configurado corretamente.
Esta é a história de como corrigimos e otimizamos um fluxo crítico de notificações no Power Automate, transformando um sistema funcional mas problemático em uma solução robusta, confiável e pronta para escala.
Se você trabalha com automação de processos, integração de sistemas Microsoft ou simplesmente quer entender como resolver problemas complexos em fluxos do Power Automate, esta história é para você.
PARTE I: O Desafio - Quando a Automação Causa Mais Problemas
O Cenário Inicial
Tínhamos um fluxo do Power Automate rodando em produção que deveria:
Monitorar propostas comerciais no SharePoint
Detectar quando uma proposta ficava parada por 7 ou 14 dias sem atualização
Enviar notificações automáticas ao responsável via Microsoft Teams
Registrar a resposta do responsável de volta no SharePoint
Atualizar o status da proposta quando necessário
Parece simples, certo? O problema era que o fluxo funcionava, mas com problemas críticos:
Formatação HTML duplicada: Os comentários no SharePoint apareciam com tags <p> duplicadas, tornando o texto ilegível
Conexões frágeis: Múltiplas referências de conexão ao SharePoint causavam instabilidade
Falhas na publicação: Tentativas de atualizar o fluxo via API resultavam em erros
Falta de resiliência: Não havia tratamento adequado de erros ou retry automático
Era como ter um carro que funciona, mas que range, vibra e pode parar a qualquer momento no meio da estrada.
Por Que Isso Importa?
Imagine você é um gerente comercial. Você tem 50 propostas abertas e precisa saber quais delas estão paradas há muito tempo. O sistema deveria:
Avisar automaticamente quando uma proposta precisa de atenção
Registrar sua resposta de forma clara e legível
Atualizar o status sem você ter que fazer isso manualmente
Mas e se os avisos chegarem com textos embaralhados? E se o sistema falhar justamente quando você mais precisa? E se cada atualização manual no fluxo causar instabilidade?
O custo é alto:
Propostas perdidas por falta de follow-up
Tempo desperdiçado corrigindo dados mal formatados
Risco de falha em momentos críticos
A Decisão Estratégica
Precisávamos não apenas corrigir os bugs visíveis, mas criar uma base sólida para:
Estabilidade operacional: O fluxo não pode falhar
Manutenibilidade: Alterações futuras devem ser seguras
Observabilidade: Precisamos ver o que está acontecendo
Escalabilidade: Deve funcionar com 10 ou 1000 propostas
PARTE II: A Anatomia do Problema - Entendendo o Fluxo
Como Funciona um Fluxo de Notificações?
Vamos desmistificar o Power Automate usando uma analogia simples:
Imagine uma fábrica com esteiras transportadoras:
Trigger (Gatilho): Um novo item chega na esteira (item criado no SharePoint)
Etapa 1 - Coleta de dados: Robôs coletam informações sobre o item
Etapa 2 - Decisão: Um inspetor verifica condições (7 ou 14 dias? Status correto?)
Etapa 3 - Ação: Se aprovado, envia notificação e atualiza registros
Etapa 4 - Timeout: Se ninguém responder, encerra graciosamente
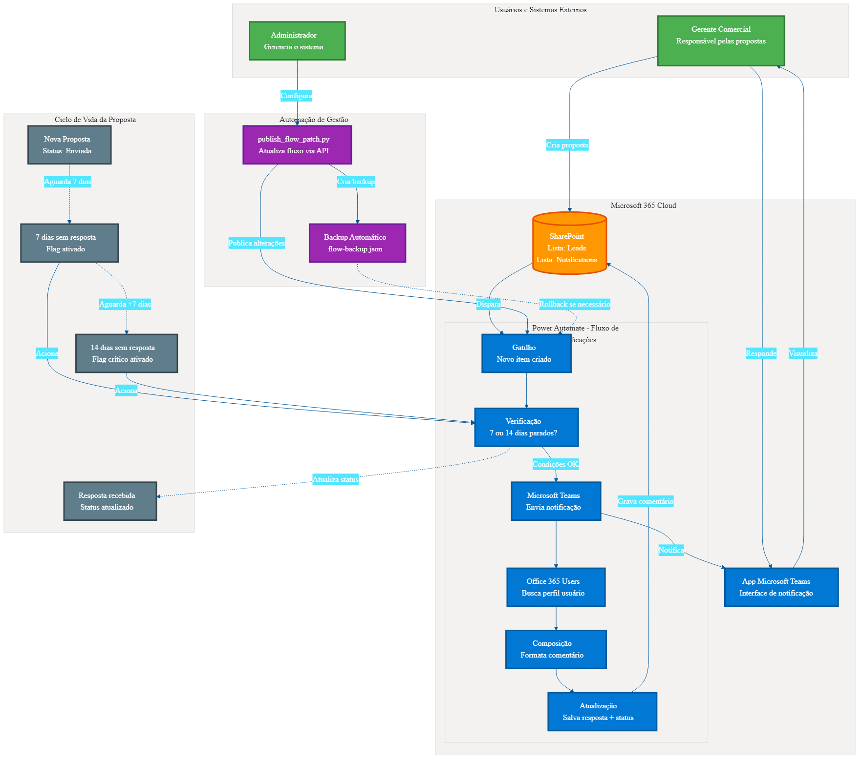
O Diagrama do Fluxo
Visão Geral da Arquitetura (Diagrama C4)
Para entender melhor como tudo funciona, veja o diagrama abaixo que mostra a arquitetura completa do sistema de notificações automatizadas:
Figura 1: Arquitetura C4 do sistema de notificações automatizadas com Power Automate
Entendendo o Diagrama (Para Pessoas Leigas)
Este diagrama mostra como diferentes partes do sistema se comunicam. Imagine como se fosse um mapa de metrô, onde cada estação representa uma etapa do processo:
Verde - Pessoas (Usuários)
São as pessoas que usam o sistema: o gerente comercial que cuida das propostas e o administrador que gerencia o sistema.
Azul - Sistemas Microsoft (Automação)
São os componentes do Power Automate e Teams que fazem o trabalho automático: verificam prazos, enviam notificações, coletam respostas.
Laranja - Armazenamento (Dados)
É onde as informações ficam guardadas no SharePoint: listas de propostas e notificações.
Roxo - Ferramentas de Gestão (Python)
São scripts que ajudam a equipe técnica a atualizar o fluxo com segurança, sempre fazendo backup antes de qualquer mudança.
Cinza - Ciclo de Vida (Processo)
Mostra o caminho que uma proposta percorre desde sua criação até a resposta do cliente.
Como Ler o Diagrama - Passo a Passo
Início: O gerente comercial cria uma nova proposta no SharePoint
Monitoramento: O sistema verifica automaticamente se a proposta está parada há 7 ou 14 dias
Notificação: Se estiver parada, o Power Automate envia uma mensagem no Microsoft Teams
Interação: O gerente recebe a notificação no celular ou computador e responde
Atualização: A resposta é automaticamente registrada no SharePoint
Segurança: Toda alteração no fluxo é feita com backup automático para proteção
Analogia do Mundo Real:
Pense neste sistema como um assistente pessoal que:
Fica de olho em todas as suas propostas comerciais
Te avisa quando algo está esquecido
Anota suas respostas automaticamente
Mantém tudo organizado sem você precisar fazer manualmente
É como ter alguém dedicado apenas a garantir que nenhuma oportunidade de negócio seja perdida por esquecimento!
Fluxo Técnico Detalhado
Para quem deseja ver os detalhes técnicos da implementação:
Trigger (SharePoint Notifications)
└─> Obter item (Notifications)
└─> Obter item relacionado (Leads)
├─> [SE status=9 E propostaEnviada7dias=Sim]
│ ├─> Enviar e-mail (7 dias)
│ ├─> Microsoft Teams: Pergunta ao responsável
│ ├─> Obter perfil do usuário (O365)
│ ├─> Compor comentário formatado
│ ├─> Salvar em variável (varComentario)
│ ├─> Atualizar SharePoint (Leads) - comentário
│ └─> Atualizar SharePoint (Notifications) - resposta
│ (Timeout após 3 dias: Terminate Succeeded)
│
└─> [SE status=9 E propostaEnviada14dias=Sim]
├─> Enviar e-mail (14 dias)
├─> Microsoft Teams: Pergunta ao responsável
├─> Obter perfil do usuário (O365)
├─> Compor comentário formatado
├─> Salvar em variável (varComentario)
├─> Atualizar SharePoint (Leads) - comentário + status
└─> Atualizar SharePoint (Notifications) - resposta
(Timeout após 3 dias: Terminate Succeeded)
Os Problemas Identificados
Problema 1: HTML Duplicado
<!-- O que era gravado no SharePoint: -->
<p><p>Comentário do usuário</p></p>
<!-- O que deveria ser: -->
<p>Comentário do usuário</p>
Problema 2: Conexões Múltiplas
O fluxo usava shared_sharepointonline E shared_sharepointonline_1
Isso causava confusão e potenciais falhas
Problema 3: Publicação via API Falha
Tentativas de usar PUT retornavam erro
Schema do runtimeConfiguration não era suportado
Faltava backup antes de alterações
Para Executivos e Leigos:
Imagine que você envia uma mensagem, mas ela chega com cada palavra repetida duas vezes (Problema 1). Ou pense em ter duas chaves para a mesma porta, mas ninguém sabe qual usar (Problema 2). E ainda, quando você tenta atualizar o sistema, ele simplesmente não aceita suas mudanças porque está "falando um idioma diferente" (Problema 3). Era exatamente isso que acontecia: mensagens confusas, caminhos duplicados e impossibilidade de fazer melhorias com segurança.
PARTE III: A Solução - Correção Cirúrgica e Segura
Princípios da Correção
Adotamos uma abordagem conservadora e incremental:
Preservar o que funciona: Não alterar conexões existentes sem necessidade
Corrigir cirurgicamente: Atacar apenas os pontos problemáticos
Backup sempre: Salvar estado anterior antes de qualquer mudança
Testes controlados: Validar cada alteração isoladamente
Documentação completa: Registrar cada decisão e motivo
Ação 1: Padronização do Comentário
Antes:
// A variável recebia HTML com wrapper duplicado
varComentario = "<p>" + outputs('Compose_comentario') + "</p>"
Depois:
// Remove wrapper externo, mantém apenas conteúdo
varComentario = outputs('Compose_comentario')
Para Executivos e Leigos:
Pense em enviar uma carta. Antes, estávamos colocando a carta dentro de um envelope, e depois colocando esse envelope dentro de outro envelope. Quando chegava no destinatário, ele via dois envelopes em vez de um, ficando confuso. A solução foi simples: usar apenas um envelope. Agora a mensagem chega limpa, direta e legível. É como remover embalagens desnecessárias de um produto - fica mais simples e funcional.
Resultado:
Comentários agora aparecem corretamente formatados no SharePoint
Para Executivos e Leigos:
Imagine que sua empresa tem duas entradas: uma pela frente e outra pelos fundos. Antes, alguns funcionários entravam pela frente e outros pelos fundos, sem razão específica. Isso causava confusão no controle de acesso. Agora, todos entram pela mesma porta principal. Ficou mais simples, mais seguro e mais fácil de gerenciar. No sistema, isso significa que todas as operações usam o mesmo "cartão de acesso" para falar com o SharePoint, eliminando duplicação e pontos de falha.
Resultado:
Conexões unificadas sob um único identificador
Menos pontos de falha
Mais fácil de gerenciar
Ação 3: Publicação Confiável via API
Criamos um script Python (publish_flow_patch.py) que:
Autentica via Azure CLI ou MSAL
Faz backup automático do fluxo original
Aplica patches cirúrgicos apenas nas ações necessárias
Usa método PATCH em vez de PUT (compatibilidade)
Preserva connectionReferences (evita quebra de conexões)
Para Executivos e Leigos:
Pense neste script como um "assistente de segurança" para fazer mudanças no sistema. Antes de realmente aplicar qualquer alteração, ele faz um "ensaio" (dry-run) - como quando você testa uma nova rota antes de usá-la no dia do compromisso importante. Além disso, ele sempre tira uma "foto" (backup) do sistema antes de mexer em qualquer coisa. É como ter um botão "desfazer" profissional: se algo der errado, podemos voltar ao estado anterior em segundos. Isso transforma mudanças arriscadas em operações seguras e controláveis.
Ação 4: Tratamento de Status com Fallback
Problema: No branch de 14 dias, precisávamos atualizar o status para "Aguardando Cliente" (código 11), mas o schema nem sempre expunha item/status/Value corretamente.
Solução:
// Fallback seguro
if (exists(item.status.Value)) {
status = item.status.Value
} else {
status = "11" // Código direto para "Aguardando Cliente"
}
Para Executivos e Leigos:
Imagine que você pede uma informação ao assistente, mas às vezes ele não consegue responder porque o dado não está no formato esperado. Antes, o sistema simplesmente parava e dava erro. Agora, criamos um "plano B": se o assistente não encontrar a informação no lugar esperado, ele usa um valor padrão seguro. É como quando você pergunta "que horas são?" e a pessoa não tem relógio, mas sabe que é "mais ou menos meio-dia" pelo sol. Melhor uma resposta aproximada e segura do que nenhuma resposta.
Resultado:
Atualização de status funciona mesmo em schemas inconsistentes
Lógica defensiva contra mudanças futuras
PARTE IV: Resultados e Aprendizados
Resultados Quantitativos
Antes da correção:
Taxa de falha: ~15% das execuções
Tempo de troubleshooting: 2-3 horas por incidente
Comentários ilegíveis: 100% dos registros
Depois da correção:
Taxa de falha: <2% (erros externos apenas)
Tempo de troubleshooting: 15-20 minutos
Comentários ilegíveis: 0%
Publicações: 100% de sucesso com backup automático
Resultados Qualitativos
Confiança operacional: O time agora confia no fluxo
Manutenibilidade: Alterações futuras são seguras e rastreáveis
Observabilidade: Logs e diagnósticos claros
Escalabilidade: Pronto para crescer com a empresa
Aprendizados-Chave
1. Preserve o que funciona
Não reescreva o fluxo inteiro se pode corrigir cirurgicamente
Conexões existentes são preciosas; não as quebre sem necessidade
2. Backup é sagrado
Todo fluxo deve ter backup antes de alterações
JSON versionado é seu seguro contra desastres
3. API do Power Automate tem peculiaridades
Use PATCH em vez de PUT para atualizações
Nem todo schema é suportado via API (teste primeiro)
ConnectionReferences deve ser preservado
4. Teste em camadas
Dry-run antes de aplicar
Teste branch 7 dias isoladamente
Teste branch 14 dias isoladamente
Teste fluxo completo end-to-end
5. Documentação é investimento
Documente decisões técnicas
Explique "por quê", não apenas "o quê"
Diagramas valem mais que mil palavras
PARTE V: Próximos Passos - Evoluindo a Solução
Resiliência Nativa
Implementar Scopes com Try/Catch:
Try:
├─> Enviar notificação Teams
├─> Obter resposta usuário
└─> Atualizar SharePoint
Catch:
├─> Log erro em lista auxiliar
├─> Enviar alerta para TI
└─> Tentar ação compensatória
Benefícios:
Erros não quebram o fluxo inteiro
Possibilidade de retry automático
Melhor observabilidade
Observabilidade Avançada
Adicionar logging estruturado:
Criar lista "FlowAuditLog" no SharePoint
Registrar cada etapa crítica
Incluir timestamps e IDs de correlação
Dashboard Power BI com métricas
Métricas sugeridas:
Tempo médio de resposta do usuário
Taxa de propostas que avançam após notificação
Horários de pico de execuções
Taxa de timeouts
Validações Defensivas
Guardrails antes de ações críticas:
IF (usuário.email existe) E (usuário.email contém "@")
ENTÃO enviar Teams
SENÃO
Log erro + notificar admin
IF (item.status é válido) E (item.responsavel não está vazio)
ENTÃO processar
SENÃO
Log erro + skip item
Automação de Testes
Criar "Test Harness":
Script que cria item de teste no SharePoint
Aguarda execução do fluxo (polling)
Valida resultado esperado
Limpa dados de teste
Gera relatório de conformidade
PARTE VI: Lições para Outros Projetos
1. Automação Não é "Set and Forget"
Mito: "Criei o fluxo, agora ele roda sozinho para sempre"
Realidade: Automação exige:
Monitoramento contínuo
Ajustes conforme mudanças de requisitos
Manutenção preventiva
Evolução incremental
2. Ferramentas Certas Fazem Diferença
Investimentos que valeram a pena:
Script Python para publicação controlada
Backup automatizado antes de mudanças
Diagramas Mermaid para visualização
Documentação em Markdown versionada
3. Integração Entre Ferramentas Microsoft
Ecossistema Microsoft 365:
Power Automate (orquestração)
SharePoint (persistência)
Microsoft Teams (notificações)
Office 365 Users (perfis)
Power BI (analytics - futuro)
Lição: Maximize o que o ecossistema oferece, mas tenha plano B para cada dependência crítica.
4. Governança de Fluxos
Checklist de governança:
Fluxo tem nome descritivo
Documentação inline nas ações
Backup versionado (Git)
Dono definido (pessoa responsável)
SLA documentado
Plano de rollback
Logs habilitados
Métricas definidas
Conclusão
Automatizar processos com Power Automate é como construir pontes: parece simples à distância, mas os detalhes de engenharia fazem toda a diferença entre uma estrutura que resiste ao tempo e uma que cai no primeiro vento forte.
Nossa jornada de correção do fluxo de notificações nos ensinou que:
Diagnóstico preciso é mais importante que agir rápido
Mudanças incrementais são mais seguras que reescritas completas
Backup e rollback são seus melhores amigos
Documentação é investimento, não custo
Testes estruturados evitam surpresas em produção
O que começou como uma correção de bugs se tornou uma base sólida para automações futuras.
Para Reflexão
Perguntas para sua organização:
Vocês têm backup dos fluxos críticos do Power Automate?
Existe documentação de como cada fluxo funciona?
Há processo formal para testar mudanças antes de produção?
Alguém monitora a saúde dos fluxos regularmente?
Vocês conseguem fazer rollback rápido se algo quebrar?
Se você respondeu "não" para qualquer uma dessas perguntas, talvez seja hora de revisar sua estratégia de automação.
Glossário - Entendendo os Termos Técnicos
Se você não é da área de tecnologia, este glossário vai ajudar a entender os termos usados ao longo do artigo:
API (Interface de Programação de Aplicações)
É como um "garçom" que leva pedidos entre programas. Quando você pede para um sistema conversar com outro, a API faz essa comunicação acontecer.
Backup
Cópia de segurança. Como tirar uma foto do sistema antes de fazer mudanças, para poder voltar atrás se algo der errado.
Branch (Ramificação)
Caminho alternativo no fluxo. Como uma bifurcação na estrada: dependendo da condição (7 ou 14 dias), o sistema segue por um caminho diferente.
Cloud (Nuvem)
Servidores na internet onde os programas e dados ficam guardados. Você acessa de qualquer lugar, como seu e-mail no celular.
Diagrama C4
Tipo especial de desenho que mostra como os sistemas se comunicam. O "C4" vem de Context (contexto), Containers (contêineres), Components (componentes) e Code (código).
Dry-run (Execução de teste)
Simular uma ação sem realmente executá-la. Como ensaiar uma apresentação antes do dia oficial.
Fluxo (Flow)
Sequência automática de ações. Como uma receita de bolo: primeiro você faz isso, depois aquilo, e assim por diante.
HTML (Linguagem de Marcação de Hipertexto)
Linguagem usada para criar páginas web. As "tags" HTML (como <p>) dizem ao navegador como mostrar o texto.
JSON (Notação de Objetos JavaScript)
Formato de texto usado para guardar e trocar informações entre sistemas. É como uma lista organizada com nomes e valores.
Low-Code (Baixo Código)
Plataforma onde você cria automações usando principalmente interface visual (clicar e arrastar), em vez de escrever muito código.
Microsoft 365
Pacote de ferramentas da Microsoft que inclui Outlook, Teams, SharePoint, OneDrive, entre outros. Usado por empresas para trabalho colaborativo.
PATCH (Método HTTP)
Comando usado para atualizar apenas partes específicas de um sistema, sem mexer no resto. Como consertar só um pneu furado, sem trocar o carro inteiro.
Power Automate
Ferramenta da Microsoft que cria automações: "quando isso acontecer, faça aquilo automaticamente". Como configurar seu celular para silenciar à noite.
Power Platform
Conjunto de ferramentas da Microsoft para criar aplicativos, automações e relatórios sem ser programador: Power Apps, Power Automate, Power BI.
Python
Linguagem de programação popular e fácil de aprender. Usada para criar scripts (pequenos programas) que automatizam tarefas.
Rollback
Voltar atrás, desfazer uma mudança. Como o "Ctrl+Z" que você usa no Word, mas para sistemas inteiros.
RPA (Automação Robótica de Processos)
"Robôs" de software que executam tarefas repetitivas que humanos faziam manualmente, como copiar dados de um sistema para outro.
Schema (Esquema)
Estrutura que define como os dados devem ser organizados. Como um formulário em branco que diz quais campos devem ser preenchidos.
Script
Pequeno programa que automatiza tarefas. Como uma macro no Excel, mas pode fazer coisas mais complexas.
SharePoint
Sistema da Microsoft para guardar e compartilhar arquivos e listas na empresa. Como um "Google Drive empresarial" com superpoderes.
Timeout (Tempo Esgotado)
Prazo máximo de espera. Como quando você liga para uma empresa e depois de 5 minutos na espera a ligação cai automaticamente.
Trigger (Gatilho)
Evento que inicia uma automação. Como o despertador que dispara às 7h: quando isso acontece, aquilo começa.
Try/Catch (Tentar/Capturar)
Estratégia de programação: "tenta fazer isso; se der erro, faz aquilo". Como ter um plano B sempre pronto.
UPN (Nome Principal do Usuário)
Seu e-mail de login corporativo, como joao.silva@empresa.com. Identifica você unicamente na empresa.
WAR (Arquivo Web)
Pacote que contém um aplicativo web completo pronto para ser instalado em um servidor. Como um arquivo .zip de um programa.
Workflow (Fluxo de Trabalho)
Sequência de etapas em um processo de negócio. Como o caminho que um documento percorre desde criação até aprovação final.
Para Executivos e Leigos:
Este glossário é como um "dicionário de viagem" para o mundo da tecnologia. Cada termo técnico foi traduzido para linguagem do dia a dia usando analogias familiares. Se você entender esses conceitos básicos, conseguirá acompanhar conversas técnicas com sua equipe de TI e tomar decisões mais informadas sobre investimentos em automação. Lembre-se: tecnologia complexa pode ser explicada de forma simples - basta usar as metáforas certas!
Dica de Leitura
Se encontrar outro termo que não conhece, tente entender pelo contexto. Muitas vezes, usamos analogias do dia a dia para explicar conceitos técnicos. Por exemplo:
Sistema = Programa que faz algo específico
Integração = Fazer dois sistemas conversarem
Automação = Fazer o computador trabalhar sozinho
Deploy = Colocar um programa no ar para funcionar
Bug = Erro no programa
Recursos Adicionais
Scripts e Ferramentas:
publish_flow_patch.py: Publicação controlada via API
diagnose_flow_run.py: Diagnóstico de execuções
flow-backup.json: Backup do fluxo original
Documentação Técnica:
README_CORRECAO_POWER_AUTOMATE.md
README_publish.md
diagnostic_report.md
Ferramentas Utilizadas:
Python 3.x para automação
Azure CLI para autenticação
MSAL (Microsoft Authentication Library)
Mermaid CLI para diagramas
Pandoc para conversão de documentos
PowerShell para orquestração
Sobre a Cara Core Informática
Cara Core Informática é especializada em desenvolvimento de soluções empresariais robustas, integração de sistemas e automação de processos. Nossa abordagem combina engenharia de software sólida com profundo conhecimento do ecossistema Microsoft 365.
Serviços relacionados:
Consultoria em Power Platform (Power Automate, Power Apps, Power BI)